2025年11月21日,招商银行发布公告称,已收到国家金融监督管理总局正式批复,其筹建的招银金融资产投资有限公司(简称“招银金融投资”)获准开业。招银金融投资成为国内首批获准设立的股份制银行金融资产投资公司之一。 招...
-
发布了文章 2025-11-22
注册资本150亿元,招银金融资产投资有限公司获批开业
0 4 1 -
发布了文章 2025-11-22
比特币或将创2022年以来最差月度表现
Hyperliquid平台闪崩及连环平仓加剧亏损,比特币滑向8万美元关口;加密货币关联企业微策略亦因资金外流承压。...
0 3 3 -
发布了文章 2025-11-22
保利发展:保利发展控股集团股份有限公司募集资金管理办法(2025年11月修订)
保利发展:保利发展控股集团股份有限公司募集资金管理办法(2025年11月修订)...
0 4 3 -
发布了文章 2025-11-22
二十国集团草案呼吁保护关键矿产免受贸易限制
二十国集团(G20)呼吁保护关键矿产供应链免受单边贸易限制的影响。 一份文件草案显示:“我们力求确保关键矿产的价值链能够更好地抵御地缘政治紧张、违反世贸组织规则的单边贸易措施、疫情或自然灾害等造成的干扰,并让更多矿产...
0 4 3 -
发布了文章 2025-11-22
质押东北证券近3成股权,吉林信托7亿融资投哪?
登录新浪财经APP 搜索【信披】查看更多考评等级 炒股就看金麒麟分析师研报,权威,专业,及时,全面,助您挖掘潜力主题机会! 来源:独角金融 作为曾身陷风险泥潭的吉林省内唯一一家信托公司,吉林信托近年来通过股权重构...
0 2 4 -
发布了文章 2025-11-22
乌克兰及欧洲盟友拒绝美俄和平计划核心条款
在美国以停止军事支持相威胁,迫使乌克兰接受一项美俄和平协议之际,乌克兰总统弗拉基米尔・泽连斯基(Volodymyr Zelenskiy)的主要欧洲盟友纷纷表态支持泽连斯基,拒绝美俄旨在结束乌克兰战争的和平计划中的核心条款...
0 4 3 -
发布了文章 2025-11-22
比特币闪崩跌破8.2万美元,瑞银:需要"彻底洗盘"才能转向乐观
比特币本月累跌约25%,势创2022年以来最差单月表现。隔夜交易近10亿美元头寸被清算,引发连锁反应。当前环境与2022年崩盘时期高度相似,强制平仓、流动性枯竭和极端恐慌主导市场。瑞银警告,持续下跌可能迫使散户投资者抛售持仓...
0 4 3 -
发布了文章 2025-11-21
亚通精工换手率29.82%,机构龙虎榜净卖出1933.36万元
亚通精工(603190 今日下跌2.01%,全天换手率29.82%,成交额3.24亿元,振幅7.64%。龙虎榜数据显示,机构净卖出1933.36万元,营业部席位合计净买入2134.28万元。...
0 5 5 -
发布了文章 2025-11-21
11月21日新余国科发布公告,股东减持182.3万股
证券之星消息,11月21日新余国科发布公告《新余国科:关于持股5%以上股东减持股份变动触及1%整数倍的公告》,其股东江西省农业发展集团有限公司于2025年10月25日至2025年11月20日间合计减持182.3万股,占公司目...
0 3 1 -
发布了文章 2025-11-21
今年以来新股募资金额超千亿元
1只新股今日发行,中国铀业发行2.48亿股,发行价17.89元,募资金额44.40亿元。 证券时报·数据宝统计显示,以发行日期为基准,截至11月21日,今年以来共有95家公司首发募资,累计募资金额达1024.83亿元,单...
0 5 3 -
发布了文章 2025-11-21
燕京啤酒最新股东户数环比下降16.15% 筹码趋向集中
燕京啤酒11月21日披露,截至11月20日公司股东户数为43651户,较上期(11月10日)减少8409户,环比降幅为16.15%。这已是该公司股东户数连续第2期下降。 证券时报·数据宝统计,截至发稿,燕京啤酒收盘价为11...
0 3 5 -
发布了文章 2025-11-21
碧鸡坊(云南)汽车服务有限公司成立 注册资本100万人民币
天眼查App显示,近日,碧鸡坊(云南)汽车服务有限公司成立,法定代表人为周震,注册资本100万人民币,经营范围为许可项目:茶叶制品生产;食品销售;食品生产;食品小作坊经营;包装装潢印刷品印刷;粮食加工食品生产;保健食品生产;...
0 3 1 -
发布了文章 2025-11-21
英伟达营收已连续10个财季创下新高 还有望再延续
【TechWeb】11月21日消息,据外媒报道,在生成式人工智能热潮中大赚的英伟达,在昨日凌晨发布了他们截至10月26日的2026财年第三财季的财报,营收飙升至570.06亿美元,同比大增62%,再次创下新高,也超出了他们的...
0 2 3 -
发布了文章 2025-11-21
光大期货1121热点追踪:碳酸锂暴涨暴跌背后 短暂回调还是跌势开启?
专题:光大期货热点追踪视频合集...
0 4 3 -
发布了文章 2025-11-21
泸州运易达汽车服务有限公司成立 注册资本10万人民币
天眼查App显示,近日,泸州运易达汽车服务有限公司成立,法定代表人为李艳,注册资本10万人民币,经营范围为一般项目:汽车零配件批发;汽车装饰用品销售;汽车拖车、求援、清障服务;汽车零配件零售;汽车零部件再制造;机动车修理和维...
0 3 3 -
发布了文章 2025-11-21
俄乌和平计划草案曝光,含28项条款涉及乌方选举等
据报道,美国政府准备在磋商过程中对其乌克兰冲突解决方案作出修改,但要求乌克兰方面展现出严肃态度。 一名美国政府官员表示,美方将该方案视为“动态文件”,可根据与各方的磋商结果进行调整。 报道还公布了这份计划的全部2...
0 6 5 -
发布了文章 2025-11-21
基金组合中债券和股票比例怎么定?
在构建基金组合时,债券基金和股票基金的比例确定是一个关键问题,它直接影响着投资组合的风险和收益特征。投资者需要综合多方面因素来合理配置这两类基金的比例。首先是投资者的风险承受能力。风险承受能力较低的投资者,更倾向于资金的安全...
0 2 4 -
发布了文章 2025-11-21
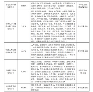
离奇!人保健康员工用假保险骗了人保财险员工上百万
来源:险联社 煮豆燃豆萁,豆在釜中泣,本是同根生,相煎何太急。 人保健康和人保财险都是中国人保的子公司,本来是一家,结果发生了“同室操戈”的离奇事情。一名人保健康的员工,在2019年至2023年7月疯狂实施诈骗,...
0 5 1 -
发布了文章 2025-11-21
兢强科技IPO:“闪电合作”供应商疑点重重 境外销售真实性待考
2025年11月21日,铜陵兢强电子科技股份有限公司(以下简称“兢强科技”)将上会接受审核。 2022年9月22日,兢强科技在深交所主板IPO上会前夜突然撤回申报材料,成为当年资本市场热议焦点。其首次IPO失败的核心...
0 4 3 -
发布了文章 2025-11-21
耒阳市妍卉星日用品有限公司成立 注册资本1万人民币
天眼查App显示,近日,耒阳市妍卉星日用品有限公司成立,法定代表人为谢欣妍,注册资本1万人民币,经营范围为一般项目:互联网销售(除销售需要许可的商品);日用家电零售;服装服饰零售;工艺美术品及收藏品零售(象牙及其制品除外);...
0 6 3
正在努力加载...
没有更多内容
加载错误













