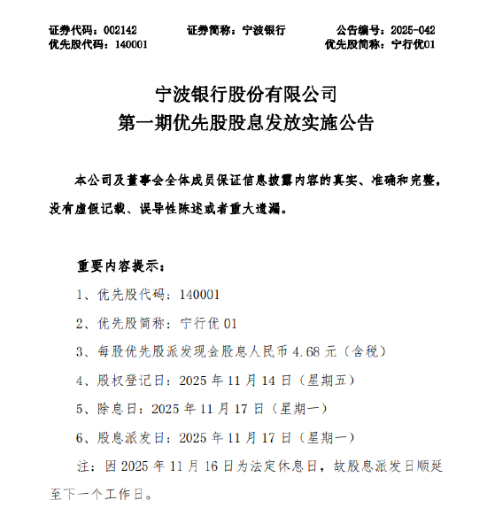
11月12日金融一线消息,宁波银行发布第一期优先股股息发放实施公告,明确其优先股“宁行优01”(代码:140001)将按每股4.68元(含税)派发现金股息,合计发放金额达22,698万元(含税)。
公告显示,本次股息发放的计息起始日为2024年11月16日,以4850万股的优先股发行量(每股面值100元)为基数,按4.68%的票面股息率计算得出。股权登记日为2025年11月14日(星期五),除息日与股息发放日为2025年11月17日(星期一);因2025年11月16日为法定休息日,股息发放日按规则顺延至下一个工作日。发放对象为截至2025年11月14日深圳证券交易所收市后,在中国证券登记结算有限责任公司深圳分公司登记在册的全体“宁行优01”股东。




发表评论
2025-11-13 06:18:30回复
2025-11-13 07:49:58回复
2025-11-13 00:13:49回复
2025-11-13 06:11:45回复